
Project Portfolio
Uniqlo Expansion Plan: Power BI
-
Objective: Conducted a comprehensive market study to evaluate and refine a 2-year expansion strategy for Uniqlo across French regions.
-
Analytical Approach: Performed internal SWOT and Business Model Canvas analyses alongside external competitive mapping using Porter’s Five Forces.
-
Data Modeling: Leveraged multi-year datasets (2021–2023) to analyze regional sales performance, customer demographics, and competitor turnover/market share.
-
Deliverables: Engineered an interactive Power BI dashboard for real-time data visualization and a strategic report justifying store-opening recommendations based on forecasted growth.
Power Automate Workflows
-
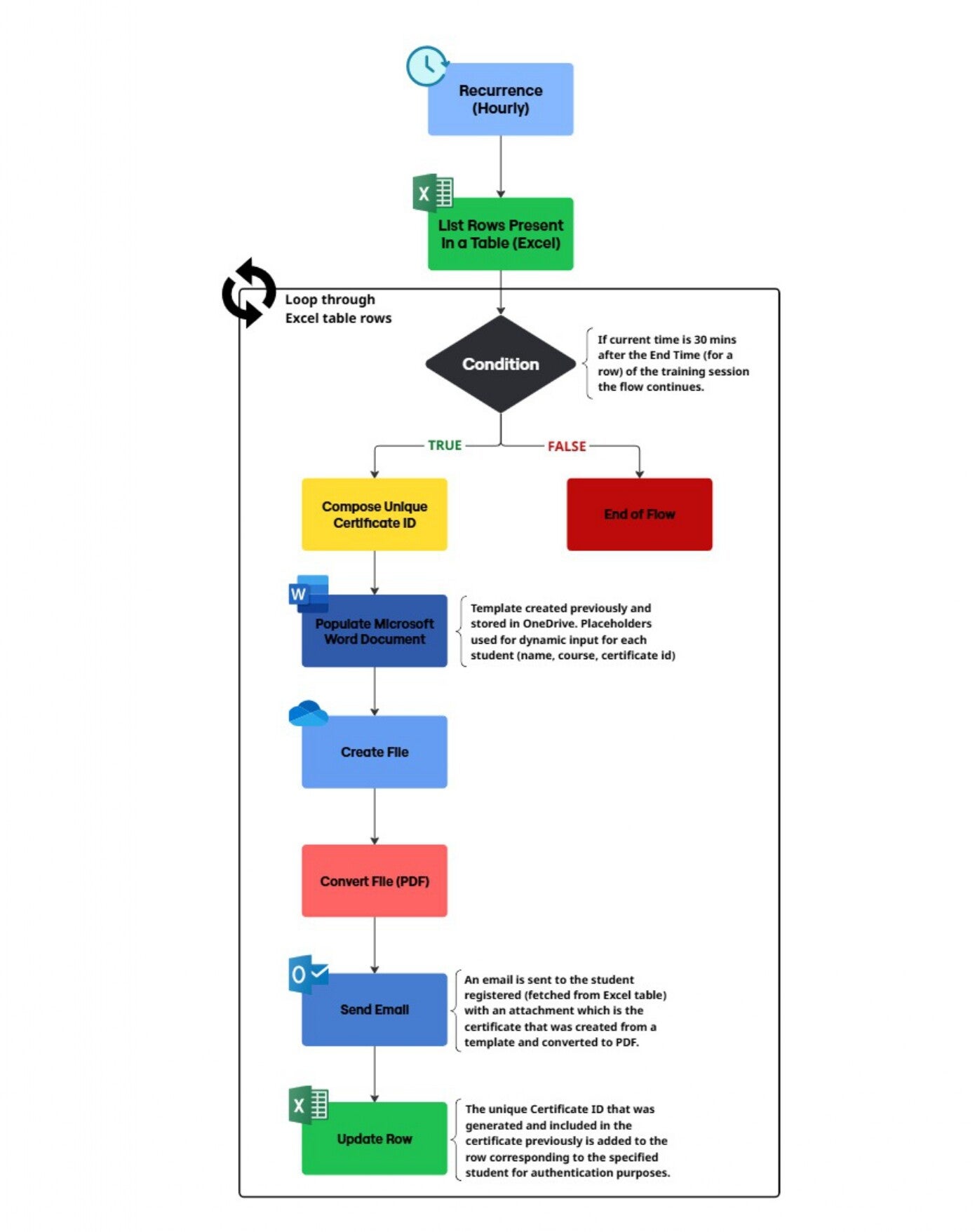
Objective: Redesign and automate the end-to-end training management process to eliminate manual handling of participant communications, reduce errors, and ensure consistent tracking across sessions.
-
Operational Challenge: Training sessions relied on repetitive, manual email sending and file updates at multiple checkpoints, creating inefficiencies, high error risk, and limited scalability as participant volume increased.
-
Automation Design: Independently designed and implemented a set of Microsoft Power Automate workflows triggered by time-based events and session milestones. Workflows were connected to Google Sheets, Gmail, and Drive to dynamically populate templates using participant and session data.
-
Process Logic: Automated the full lifecycle including invitations, expectation surveys, assessments, feedback collection, and authenticated certificate generation with unique IDs stored at the participant level to ensure traceability and verification.
-
Impact: Reduced manual workload by approximately 60%, improved data accuracy, and established a scalable, repeatable system for future training programs.
Relational Database: Music Festival
- Objective: Designed and implemented a robust relational database from scratch to manage the complex operations of a multi-day music festival. This was part of our classwork.
-
Schema Architecture: Engineered a structured data model featuring normalized tables for Artists, Genres, Customers, Performances, and multi-tiered Ticket Pricing.
-
Functional Automation: Developed custom SQL triggers to automate business logic, such as dynamic ticket price validation based on performance type and category.
-
Operational Testing: Applied advanced SQL queries to test database integrity, manage relational constraints (foreign keys), and retrieve meaningful insights from customer and sales transactions.
Cinematic Insights: Movie Rating Analysis in R
-
Objective: Conducted a comprehensive data analysis to identify how different movie genres influence critical and audience reception as measured by IMDb ratings and Metascores.
-
Data Wrangling: Cleaned a large-scale IMDb dataset using the Tidyverse library, handling missing values, extracting primary genres through string manipulation, and engineering new time-duration variables.
-
Exploratory Data Analysis (EDA): Performed deep-dive statistics to uncover trends in movie duration by genre and identified the top-performing categories based on historical performance.
-
Statistical Modeling: Executed a Linear Regression model to determine the statistical significance of genre as a predictor for IMDb ratings.
-
Advanced Visualization: Developed high-impact visual assets using ggplot2, including ordered bar charts and box plots to illustrate the distribution and variance of ratings across significant genres.